
私のマルクス主義・総目次
ホーム
(私の標語:感性磨くべし・地球生態系学ぶべし・地球共同体築くべし)
2026.4.12改定
マルクス・エンゲルス略年譜(内) |
|
(早わかり世界史・追加19世紀目次・2023.12.17)(内) |
|
尾西児童図書館の存続を求める活動資料(れんげニュース) |
|
私のmarkism(政治経済評論・挨拶文他、戦争YouTubeあり) | 日中戦争(wikipedia)参照(1937.7.7〜1945.8.15)(#nc) |
9条を抵抗の拠点に(写真追加) 岩田義道墓前祭2025.11.3 | カイロ宣言(1943)(#kai) ポツダム宣言(1945)(#po) |
杉原千畝広場 | 日中共同声明(1972.9.29)(#1972)(#1978)(#1998)(#2008) |
あいち平和行進・尾北コース(2024.6.10)(写真追加11.24) |
|
憲法9条を守る一宮市民の会・尾西ニュース他(No.103&No.104号:戦争体験談)(びさいまつり24)2024.11.24 |
|
憲法9条を守る一宮市民の会(びさいまつり25)2025.10.25 |
|
「私と戦争」(きけわだつみの声の感想)と原稿(2024.3.24 PDF)。又は アメーバブログ (2025.3.27pdf追加) |
|
古典学習会(一)(空想から科学へ) 量子力学の考え方(量子の歴史YouTube)2025.5.13 |
|
古典学習会(二)(賃金・価格および利潤) 古典物理学と量子力学(前編) (中編) (後編) |
|
|
|
資本論(構成と経済表) | 資本論第3巻の学習会/アメーバブログ |
ドイツイデオロギー | 『資本論』第一巻(読書会) |
剰余価値学説史(2024.8.3No.1) |
|
弁証法の唯物論的顛倒は如何にして可能であったか(HP) |
|
日本を襲う強欲株主の実態 (2025.7.30〜8.9資本主義の現在と未来(しんぶん赤旗連載@〜F)) |
|
木玉毛織り創業130年イベント |
|
2025年メーデー& 板倉正文さんを偲ぶ会(2025.5.1) | 不破哲三同志への告別の挨拶(志位和夫2026.3.25赤旗) |
杜の宮市2025/9条シール投票 (折り鶴作りYouTube) |
|
一宮平和の集い戦後80年 |
|
あいち平和行進・尾北コース(2025.6.9) |
|
大月版マルクス=エンゲルスOnline(検索) |
|
| 東京新聞 | 朝日 | 毎日 | 中日 | 赤旗 |
| 沖縄タイムス | 図書新聞 | 読売 | 岩波 | 共産党 |
| 琉球新報 | ラジル | 日経 | ロリポ | 海つばめ |
| 現代の理論 | NHK | 産経 | Ameba | Marx |
ブログコーナー | ブログコーナーTOP |
|
| ロリポップブログ | ロリポブログ管理者URL | ロリポブログ(表示) |
| アメーバブログ | Ameba入力 | 資本論第3巻の学習会/アメーバブログ |
ホーム
|
マルクス・エンゲルス略年譜 TOP(総目次) |
2023.07.07からマルクス・エンゲルスの古典学習会を開催することになった。 ここではまずはじめに、マルクス・エンゲルスの生きた時代背景を略年譜形式で押さえておきたい。 以下の略年譜は雑誌「経済」2013.5月号掲載による。 −−−−−−−−−−−−−−− 「マルクス・エンゲルス略年賦」(雑誌「経済」2013.5月号、p6から引用) −−−−−−−−−−−−−−− 1818 マルクス生まれる 1820 エンゲルス生まれる −−−−−−−−−−−−−−− ※1770〜1831:ヘーゲル(精神現象学1807、論理学1812、エンチクロペディ1817、法の哲学1821) ※1789 フランス革命(当時ヘーゲル19才) ※1830 フランス:7月革命(立憲君主制) −−−−−−−−−−−−−−− 1842 マルクス、「ライン新聞」へ寄稿、やがて主筆に 1843 「ライン新聞」編集部を退く。パリへ 1844 マルクス「独仏年誌」創刊。エンゲルス:「国民経済学批判大綱」 マルクス:「ユダヤ人問題によせて」「ヘーゲル法哲学批判序説」 マルクス・エンゲルス、「聖家族」共同執筆 1845 マルクス、パリを追放されブリュッセルへ エンゲルス、「イギリスにおける労働者階級の状態」刊行 1846 マルクス・エンゲルス、「ドイツ・イデオロギー」共同執筆 マルクス・エンゲルス、共産主義通信委員会を組織 1847 マルクス、「哲学の貧困」出版。マルクス・エンゲルス、共産主義者同盟に加盟。 1848 マルクス・エンゲルス「共産党宣言」発表 ドイツで「新ライン新聞」創刊。(仏:2月革命、独:3月革命) 1849 マルクス「新ライン新聞」に「賃労働と資本」を連載。 8月マルクス、ロンドンに亡命、経済学の研究開始。 1850 エンゲルス、マンチェスターで商会の仕事に就き、マルクスを支える。 1851 ルイ・ボナパルト、クーデターで皇帝に 1852 マルクス、「ルイ・ボナパルトのブリュメール18日」発表 1857〜58 マルクス、経済学の草稿執筆「57〜58年草稿」 1859 マルクス、「経済学批判」(第一分冊)刊行 1861〜63 マルクス、経済学批判続編の草稿「61〜63年草稿」 1863.7.6 マルクスの「経済表」を手紙でエンゲルスに送る。 1863〜65 マルクス、「63〜65年草稿」(資本論全3部の草稿)執筆 1862 マルクス、第一インターナショナルの「創立宣言」「暫定規約」起草 1865 マルクス、第一インターナショナル総評議会で「賃金・価格および利潤」を講演 1865〜67 マルクス、「資本論」第一部完成稿執筆 1867 マルクス、「資本論」第一部刊行 1867〜70 「資本論」第二部、第2〜第4草稿執筆 1871 パリ・コミューン マルクス、「フランスにおける内乱」執筆(wikipedia) 1872 「資本論」フランス語版刊行開始(〜75年) 第一インターハーグ大会。本部をアメリカへ 1873 「資本論」第一部第2版刊行 1875 マルクス、「ゴータ綱領批判」(独、ゴータで合同大会) 1876 エンゲルス、「反デューリング論」執筆開始 1877〜81 「資本論」第二部草稿執筆(第5〜第8草稿) 1880 エンゲルス、「空想から科学へ」刊行 1883 マルクス、死去 「資本論」第一部第3版刊行 1885 「資本論」第二部刊行 1886 エンゲルス、「フォイエルバッハ論」刊行 1891 エンゲルス、「エルフルト綱領批判」発表 1894 「資本論」第三部刊行 1895 エンゲルス、「マルクス『フランスにおける階級闘争』の序文」を執筆 1895 エンゲルス、死去 TOP |
日中戦争(wikipedia)(1937.7.7〜1945.8.15)参照(#nc)「日中戦争」中: 中国抗日戦争、第二次中日戦争)は、盧溝橋事件により発生した、1937年(昭和12年)7月7日から1945年(昭和20年) 8月15日まで、大日本帝国と蒋介石率いる中華民国国民政府の間で行われた戦争である。支那事変、日華事変、日支事変とも呼ばれる。 「呼称」 →日本における呼称の変遷については「支那事変」を参照。 日本側では、紛争が勃発した当初は北支事変と称し、戦線が拡大していくと、日華事変や日支事変と呼ぶようになった。 日本政府は、1937年(昭和12年)9月の第1次近衛内閣(近衛文麿首相)の閣議決定で支那事変を正式の呼称とした。 戦争でなく事変と称されたのは、盧溝橋事件後に本格的な戦闘が行われても、1941年(昭和16年)12月に第二次世界大戦(太平洋戦争/ 大東亜戦争)が日英米蘭との間で勃発するまで、両国は宣戦布告を行わなかったからである。その理由として、日中両国がアメリカの 中立法の発動による経済制裁を回避したかったことが挙げられる。 日本側は事態の早期収拾も狙っており、また、戦争ともなれば天皇の許可(勅許)が必要になるからであった。一方中国側は、国内での 近代兵器の量産体制が整わないままであることから、開戦により軍需物資の輸入に問題が生ずる懸念があったことに加え、軍閥や毛沢東 率いる中国共産党との内戦(国共内戦)の行方も不透明であったことから、中国国民党の蒋介石は「安内攘外(あんないじょうがい)」 政策をとり、国内の統一(中国共産党との決着)を優先すべき問題と捉えていた。 第二次世界大戦(大東亜戦争/太平洋戦争)が開戦すると、蒋介石の重慶政府が英米蘭とともに日本に宣戦布告し、事変が戦争にエスカ レートしたことを受け、日本側の東條内閣は10日の閣議で「今次ノ対米英戦争及今後情勢ノ推移ニ伴ヒ生起スルコトアルヘキ戦争ハ支那 事変ヲモ含メ大東亜戦争ト呼称ス」ことを決定した。 「時期区分」 日中戦争(支那事変)の期間の一般的な見解は1937年(昭和12年) - 1945年(昭和20年)までであるが、日本では歴史認識の違いによって 「先の大戦」の呼称(大東亜戦争、十五年戦争、アジア・太平洋戦争など)が分かれており、日中戦争(支那事変)の位置づけには様々な 解釈がある。臼井勝美は、「前史: 塘沽協定から盧溝橋事件まで、1933年6月 - 1937年7月」、「第一期: 盧溝橋事件から太平洋戦争勃発 まで、1937年7月 - 1941年12月)」、「第二期: 太平洋戦争から敗北まで、1941年12月 - 1945年8月」の三期に区分している。小林英夫は、 「前史 満洲事変から盧溝橋事件勃発前まで」、「第一期 盧溝橋事件から武漢作戦まで」、「第二期 武漢作戦から太平洋戦争勃発まで」、 「第三期 太平洋戦争勃発から終戦まで」の四期に区分している。 中華人民共和国政府・中国共産党の公式な見解は、1935年の抗日人民宣言から始まり、1937年の盧溝橋事件(七七事変)からとされていたが、 2017年1月中国教育省は中国の教科書で使われている「日本の侵略に対する中国人民の8年間の抗戦」という表現を、日中戦争(支那事変)の 始まりを1931年の「柳条湖事件」まで6年遡らせて「14年間の抗戦」に改めると発表した。以下は、 日中戦争(wikipedia)参照。 TOP |
カイロ宣言(wikipedia) カイロ宣言(wiki現代語訳)(#kai)カイロ宣言(日本國ニ關スル英米華三國宣言) 連合国 訳:外務省 1943年 1943年11月23日から27日に開催されたアメリカ大統領フランクリン・ルーズベルト,イギリスのチャーチル首相、中華民国の蒋介石大元帥 との間の第1次カイロ会談において、11月27日に署名され、同12月1日に発表された。−−−−−−−−−−−−−−−現代語訳 TOP ルーズヴェルト大統領、蒋介石大元帥、及びチャーチル総理大臣は各自国の軍及び外交顧問と共に、北アフリカにおける会議を終了した。 次のとおり一般声明が発表された。 「数軍の使節は、日本国に対する将来の軍事作戦に関し合意した。」 「三大同盟は海路、陸路および空路により、この野蛮な敵国に容赦ない圧力を加える決意を表明した。この圧力は既に増大しつつある。」 「三大同盟は、日本国の侵略を制止し、かつ、これを罰するためにこの戦争を戦っている。この同盟国は、自国の利得を模索するもの ではなく、また、領土拡大の念を有するものではない。」 「この同盟の目的は、日本国の太平洋における一切の島嶼を剥奪せねばならないということである。これら島嶼は日本国が1914年の第一次 世界大戦開始よりも後に奪取し又は占領したものである。また、満洲、台湾及び澎湖島のとおり日本国が清国人から盗取した一切の地域を、 中華民国に返還することにある。」 「日本国はまた、暴力及び貪欲により日本国が略取した他の一切の地域から排除されなければならない。」 「前述の三大国は、朝鮮の人民の奴隷状態に留意し、全て朝鮮を自由かつ独立のものとなす決意を有する。」 「上の目的をもち、この三同盟は、日本国と交戦中の国際連合諸国と協調し、日本国の無条件降伏を獲得するために要する重大かつ長期的 な行動を継続しなければならない。」TOP |
ポツダム宣言(wikipedia)(#po)ポツダム宣言(1945.7.26) 米、英、支三國宣言(千九百四十五年七月二十六日「ポツダム」ニ於テ) 合衆国、中国および連合王国の政府首脳による宣言 一 我々、合衆国大統領と中華民国国民政府主席およびグレートブリテン首相は、我々の数億の国民を代表して協議を行い、日本に この戦争を終結する機会を与えることで意見が一致した。 二 合衆国と大英帝国および中国の巨大な陸海空軍は、西方から自国の陸空軍による数倍の増強を受け、日本に対して最後の一撃を 与える態勢を整えた。この軍事力は、日本が抵抗を停止するまで、対日戦争を遂行する全ての連合国の決意により支持され、また鼓舞 されるものである。 三 覚醒した世界の自由な人々の力に対するドイツによる無益かつ無意味な抵抗の結果は、日本国民に対する極めて明白な先例である。 現在、日本に対し集結しつつある力は、ナチスの抵抗に対し適用され、必然的に全ドイツ国民の土地、産業および生活様式に荒廃をもた らしたそれとは比較できないほど強大である。我々の軍事力は我々の決意のもとで最大限に行使され、それは日本国軍隊の不可避かつ 完全な壊滅と、同じく不可避的な日本国本土の完全な荒廃を意味することになる。 四 愚かな打算により日本帝国を消滅の寸前まで陥れた身勝手で軍国主義的な助言者らに支配され続けるのか、それとも理性による道を 歩むのかを、日本が決定すべき時が来たのである。 五 我々の条件は次のとおりである。我々は、これらの条件を逸脱することはない。これらに代わる条件は存在しない。我々は、遅延を 許容しない。 六 日本国民を騙して道を誤らせ、世界征服に乗り出させた者たちの権力および勢力は、永久に除去されなければならない。無責任な 軍国主義が世界より駆逐されるのでなければ、平和と安全および正義の新秩序が生じ得ないことを、我々は主張するからである。 七 そのような新秩序が建設され、かつ日本の戦争遂行能力が破壊されたことについて確証を持つことができるまでは、連合国が指定 する日本国領域内の諸地点は、占領されなければならない。我々がここで述べる基本的な目的の達成を確実とするためである。 八 カイロ宣言の条項は履行されなければならず、また、日本の主権は本州、北海道、九州および四国、ならびに我々の決定する 諸小島に限定されなければならない。 九 日本国軍隊は、武装を完全に解除された後、各自の家庭に復帰して平和的かつ生産的な生活を営む機会を与えられなければならない。 十 我々は日本人を民族として奴隷化したり、国民として滅亡させる意図を有さないが、我々の捕虜に対して虐待を行った者を含む一切の 戦争犯罪人には、厳格な処罰が下されなければならない。日本政府は、日本国民の間における民主主義指向の再生および強化に対する一切 の障害を除去しなければならない。言論、宗教および思想の自由、ならびに基本的人権の尊重は確立されなければならない。 十一 日本は、自国の経済を支え、正当な現物賠償の強制取立てを可能とするような産業の維持を許される。ただし、戦争のための再軍備 を行うことを可能とするような産業の維持は許されない。この目的のため、原材料の統制とは異なる形で、原材料の入手を許されるものと する。日本は、将来的には世界貿易関係への参加を許されるものとする。 十二 これらの目的が達成され、日本国民の自由意思に基づき、平和指向かつ責任ある政府が樹立された場合は、連合国の占領軍は、直ち に日本から撤収するものとする。 十三 我々は、日本政府に対して、直ちに全日本軍隊の無条件降伏を宣言することを要求し、その行動における同政府の誠意について、 適切かつ充分な保証を提供するよう要求する。日本にとって他の選択肢は、迅速かつ完全な破壊のみである。 ポツダムにて、1945年7月26日 ハリー・トルーマン(ハリー・トルーマン署名) ウィンストン・チャーチル 中華民国政府主席(電報にて) ★ポツダム宣言(1945.7.26)(pdf)TOP |
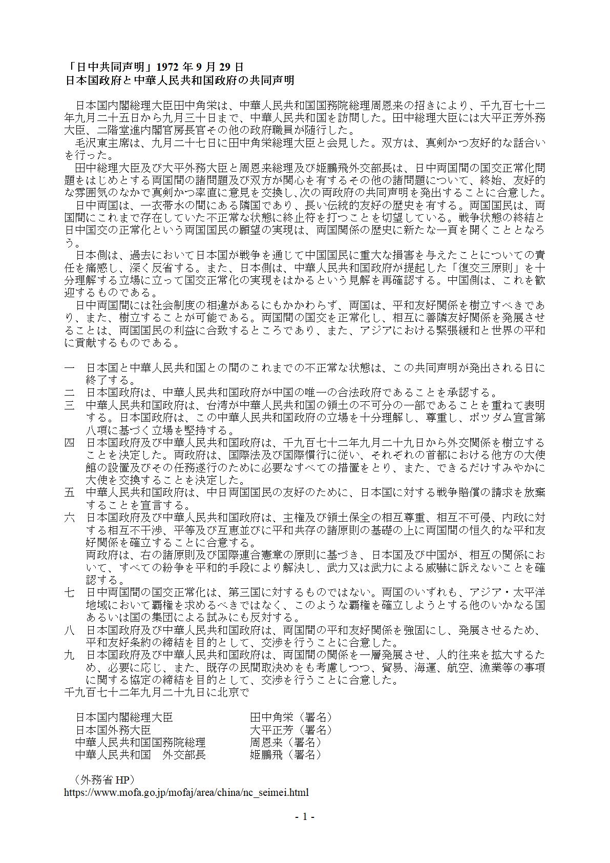
日中共同声明(pdf)(田中角栄・周恩来1972.9.29)(#1972)jcp/page001.jpg ★(日中共同声明外務省HP) TOP第3項:「中華人民共和国政府は、台湾が中華人民共和国の領土の不可分の一部であることを重ねて表明する。日本国 政府は、この中華人民共和国政府の立場を十分理解し、尊重し、ポツダム宣言第八項に基づく立場を堅持する。 ![]() ★(外務省HP) TOP https://www.mofa.go.jp/mofaj/area/china/nc_seimei.html |
日中平和友好条約(pdf)(園田直・黄華外相1978.8.12)(#1978) ★(外務省HP) TOP |
日中友好協力パートナーシップ共同宣言(小渕恵三・江沢民1998.11.26)(#1998)★ (外務省HP) TOP |
日中戦略的互恵関係共同宣言(福田康夫・胡錦濤2008.5.7)(#2008)★(外務省HP) TOP |
早わかり世界史(1815〜1848)ウイーン体制(sp129) TOP(世界史目次) TOP(総目次) TOP |
早わかり世界史(1830〜1848)フランス:7月革命・2月革命(sp130) TOP(世界史目次) TOP(総目次) TOP |
早わかり世界史(1832〜1884)労働者たちの運動と社会主義思想の登場(sp131) TOP(世界史目次) TOP(総目次) TOP |
早わかり世界史(1837〜1901)ヴィクトリア時代:金融大国イギリス世紀末の繁栄(sp132) TOP(世界史目次) TOP(総目次) TOP |
早わかり世界史(19世紀後半)ロシアの南下理由(sp133) TOP(世界史目次) TOP(総目次) TOP 1871 パリ・コミューン マルクス、「フランスにおける内乱」執筆(wikipedia) |
早わかり世界史(19世紀後半)イタリア・ドイツの統一(sp134) TOP(世界史目次) TOP(総目次) TOP |
TOP

Link集 TOP
9条を抵抗の拠点に
尾西児童図書館の存続を求める活動資料(れんげニュース)
杉原千畝広場
資本論
私のmarkism(政治経済評論)
古典学習会(空想から科学へ)
古典学習会(二)(賃金・価格および利潤)
マルクスの経済表とその解説
ドイツイデオロギー
チラシお知らせ
『資本論』第一巻(読書会)
一宮平和の集い戦後80年![]()
日本を襲う強欲株主の実態 (2025.7.30〜8.9資本主義の現在と未来(しんぶん赤旗連載@〜F))![]()
ホーム TOP
TOP